
为保障春节期间广大群众的就医需求,包头市13家公立医院推出便民指南,确保节日期间高效就医。





包头市中心医院


1.基础诊疗服务:各专科门诊正常开诊,推行分时段预约诊疗,患者可通过微信小程序、院内自助机、刷脸机等多渠道预约;实行“一次挂号管三天”,符合条件的复诊患者免挂号费;门诊一站式服务中心、楼层导医及电子显示屏提供就诊引导。
2.重点科室安排

便民热线:0472-6955251。



包头医学院第一附属医院


1.无假日专家坐诊:核心临床科室每日安排资深专家常态化坐诊,覆盖重点科室;支持医院官网、官方公众号、电话等多渠道分时段预约挂号。
2.多渠道便捷服务:门诊开放自助服务机+人工窗口,自助机可完成挂号、缴费、报告打印等一站式操作;支持现金、医保电子凭证、移动支付等缴费方式;官方公众号上线线上报告查询功能,可一键获取检查结果。
3.特殊群体专属服务:采血室专设老年人、孕产妇优先通道,专人引导,提供挂号、就诊、采血、取药全程优先服务。
4.就医安全保障:对门诊大厅、候诊区等公共区域及自助设备、门把手等高频接触点位定时进行全面消杀。
5.便民热线:0472-2178090。



内蒙古包钢医院


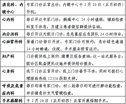
1.基础诊疗:春节假期提供同质化诊疗,专家门诊、普通门诊及各项辅助检查正常开放;正月初二、初六加开胃肠诊疗专科门诊。
2.特色优惠服务:激光治疗中心推出美肤特惠,光子嫩肤1125元、点阵激光2625元;口腔科减免错颌畸形治疗设计费500元,为适龄儿童提供错颌畸形免费筛查。
3.便民服务:病案复印窗口每日8:30-11:00、15:00-17:00值班,正常办理病历复印。
4.便民热线:0472-5992811。



包头医学院第二附属医院


1.诊疗值守保障:节假日正常门诊,满足慢病续方、常见病就诊需求;急诊、发热门诊、儿科急诊、胸痛/卒中/创伤中心24小时值守,急危重症绿色通道畅通;消化内镜室、麻醉科等医技科室按预约开诊(胃肠镜初三、初七预约,初八检查;麻醉科初七开诊评估);提前通过官网、公众号发布门诊排班表。
2.预约挂号便利:支持医院APP、微信小程序、支付宝线上预约;为老年人、儿童、急症患者等特殊群体及优抚对象提供现场挂号、预约协助绿色通道。
3.就医流程简化:自助服务设备正常开放,支持窗口+自助机+手机多渠道缴费,医保电子凭证、亲情账户代付均可使用;实行“一次挂号管3天”,复诊、取报告、补检查3日内免挂号费;同级/区域内检查检验结果互认,影像、检验、超声等弹性排班,当日/加急出报告。
4.一站式服务特色:提供导诊、陪检、轮椅、热水、老花镜等服务,设老年人、残障人士优先窗口,开通免手机操作线下通道;退费审核、门诊病历/诊断打印盖章一站式办理。
5.温馨就诊提示:就诊前可查公众号/官网确认出诊及号源;慢病患者带齐病历、检查报告及用药清单;急危重症患者直接走急诊绿色通道。
6.便民热线:0472-3137733。



包头市蒙医中医医院


1.诊疗值守:无假日门诊,普通/专家门诊正常开放,急诊科、儿科24小时接诊,开设妇产科、眼耳鼻喉科、体外碎石科夜间门诊;急诊绿色通道24小时畅通,保障急危重症处置。
2.便捷就医措施:推行分时段预约诊疗、“一次挂号管三天”,支持公众号、电话、自助机多渠道预约;为急危重症、老年人、孕产妇、儿童开通免预约优先就诊绿色通道。
3.一站式与便民服务:一站式服务中心设老弱病残孕爱心驿站,提供全程陪诊;增设节日便民服务岗,提供热水、休息区、简易健康监测、返乡就医咨询;自助报告打印机24小时开放,影像科、检验科承诺普通检查2小时出报告,急诊检查30分钟出结果,急诊检验、影像、超声24小时在岗。
4.中蒙医特色服务:中蒙医特色门诊正常开诊,保留针灸、推拿、理疗、中药饮片调配服务;提供中药代煎服务,免去自行煎药麻烦。
5.便民热线:0472-4113883。



包头市第三医院


1.无假日门诊:两院区门诊、专家照常出诊,可通过医院微信小程序预约挂号。
2.复诊便捷政策:实行“一号管三天”,首次挂号后后续两天复诊免缴门诊挂号费。
3.急诊急救保障:急诊、发热门诊24小时运行,急危重症实行先诊疗后付费,24小时咨询电话:0472-2634201、0472-2624082。
4.特殊群体关爱:为60周岁以上老年人、残障人士、计划生育特殊家庭、退役军人军属提供全流程导诊志愿服务。
5.特色专科服务:康复理疗科节日期间开放理疗项目,缓解颈腰肩腿痛等骨科慢性病急性发作症状。
6.手术服务保障:春节期间照常开展择期手术,满足患者治疗需求。



包头市第四医院


1.预约与门诊服务:各门诊正常出诊,骨科、儿科、儿童保健科专家不间断坐诊;可通过医院微信公众号、支付宝小程序查询排班,线上线下多渠道预约挂号。
2.急诊值守:急诊医学科、耳鼻咽喉急诊、妇产科绿色通道24小时开放,保障急危重症患者救治。
3.专科特色保障:儿科主任、副主任医师团队轮流坐诊,儿童急诊24小时开诊;骨科资深专家全覆盖,涵盖创伤、运动、关节、脊柱、小儿骨科等专业。
4.一站式服务:门诊一站式服务中心春节值班,提供咨询、导诊、诊断盖章、陪诊、投诉建议受理及便民设施服务。
5.结算服务保障:入出院结算窗口每日8:00—12:00值班,正常办理入院医保登记、出院费用结算等业务。
6.便民热线:0472-3131120。



包头市第六医院


1.全门诊开放:专家门诊、普通门诊、心理咨询门诊、焦虑抑郁门诊全线开诊,可正常看病、开药、检查;每日有住院医师值守,保障住院患者诊疗连续性。
2.急诊保障:急诊24小时值守,急危重症绿色通道畅通;实行24小时行政总值班,统筹协调医疗资源。
3.线上便捷服务:通过医院官方公众号、微信小程序实现线上预约挂号、缴费,可提前查询排班、错峰就医。心理服务保障:全国“12356”心理援助热线每日6:00-24:00畅通,专业心理咨询师提供情绪疏导、危机干预等服务,市外拨打加拨区号0472。
4.特殊群体服务:为60岁以上老年人、残障人士提供全流程导诊陪检服务,协助完成挂号、缴费、检查、取药等全环节。
5.便民热线:0472-2625123。



包钢三医院


1.基础诊疗:各专科门诊正常开诊,推行分时段预约诊疗,可通过医院公众号查询排班、预约挂号。
2.急诊保障:急诊、小儿急诊、发热门诊、泌尿科碎石门诊、妇产科门诊24小时运行,急危重症先诊疗后付费;重点保障烟花爆竹伤、儿童意外伤害患者救治,绿色通道畅通。
3.孕产妇专属服务:产检建档正常开展,NT、四维、糖筛检查不停歇;提供远程胎心监护仪租借,医生24小时判读报告;提供孕产妇就医全流程引导。
4.退役军人服务:设退役军人方便门诊,提供接待、全流程导诊志愿服务及便捷就医通道。
5.特殊群体关爱:为60周岁以上老年人、残障人士提供挂号、候诊、检查全环节协助服务。
6.后勤便民:提供饮用水、轮椅租借、充电宝租赁、住院陪护预约等服务。
7.24小时母乳喂养热线0472-2160462;门诊/病房/产房电话分别为2160462、2166159、2166191。



国药一机医院


1.门诊与专科服务:门诊每日上午安排资深专家坐诊;口腔科全年不打烊,值班医师随时接诊。
2.急诊与住院服务:急危重症绿色通道畅通,实行先救治后付费;陪护中心为住院患者提供全程陪护服务。
3.就诊协助服务:陪护中心全程协助自助挂号、缴费,提供平车、轮椅等设备,陪同检查;日常导医导诊、咨询解答服务正常提供。
4.线上线下结合:开通线上问诊服务,足不出户获取专业医疗建议;药房增派人员,及时调配药品,为行动不便者提供送药上门服务。
5.医技检查保障:检验科、影像科等医技科室正常运转,检查报告出具时间与平日一致。
6.便民热线:0472-2623319。



国药北方医院


1.服务时间与安排:普通/专家门诊全面开诊,出诊信息提前通过公众号、院内公告栏公示;放射科、检验科等主要医技科室同步开放;门诊一站式服务中心全天候开放,办理咨询、导诊、诊断证明盖章、医保咨询等业务。
2.便捷就医路径:全面推行分时段精准预约挂号,支持公众号、电话线上预约;门诊大厅增派导诊人员,为老年患者、行动不便者提供自助设备协助、报告单打印等服务。
3.特殊群体关怀:设“助老服务绿色通道”,挂号/缴费/取药窗口设老年人优先标识,配备老花镜、放大镜,提供全流程陪伴服务;加强门诊与急诊联动,完善危重症患者转介机制。
4.后勤与环境保障:药房备足常用药、慢病药、急救药;加强公共区域消杀,保障供暖、照明、饮水设施完好;增派安保人员,提供充电设施、轮椅平车租借服务。
5.便民热线:0472-5231111。



包头市肿瘤医院


1.全流程导诊:客服志愿者春节不休息,提供挂号引导、就诊指导、自助设备协助等服务,为年老体弱、行动不便者陪护就医、检查。
2.无假日诊疗:开通“24小时科室号”,可持有效证件到一楼窗口挂号,到相关病区找值班医生处置。
3.专科服务保障:放疗科直线加速器机房24小时运行,正常开展放疗治疗。
4.医技检查服务:检验科24小时值班,采血室全天开放,血常规、生化、病毒、血凝随时检测,初二、初五可检测肿瘤标志物及甲功;放射影像科正常开展肿瘤相关急诊检查,超声科24小时急诊+床旁听班。
5.住院结算服务:住院处24小时办理入院,挂号室/临床科室24小时代收入院;特殊情况出院提前2小时通知负责人,可安排加班办理。
6.肿瘤患者提示:放化疗患者提前与主治医生沟通安排;注意饮食均衡、充足休息;保持乐观心态;出现发热、剧烈疼痛等紧急情况立即就医。
7.挂号室咨询电话0472-5913659,总值班电话0472-5156644。



包头市眼科医院


1.急诊急救保障:急诊24小时运行,各专业高级职称手术医生轮流备班,可正常开展眼外伤等急诊手术,疑难病例可组织多学科会诊;对危急重症患者、三无人员实行先诊疗后付费。
2.便民应急热线:开通3155120-8120便民应急服务热线,专业医护人员24小时承接咨询、应急需求。
3.眼视光中心服务:开通13015062557热线,提供眼视光咨询、预约指导;5个视光微信群安排专业视光师在线值班,解答配镜、护理等问题。

来源:包头市卫生健康委员会
责任编辑:曹靖宇(见习);一审:胡佳乐;二审:贾星慧;三审:王睿
