异地就医流程
区内异地就医
无需办理备案手续,凭身份证或医保卡/码即可在异地定点医药机构就医购药,并直接结算医保待遇。
跨省异地就医
需先办理备案,再选择就医地异地定点医药机构就医购药,并直接结算医保待遇。
手工报销
原则上,异地就医应直接结算医保待遇,因结算网络系统故障等特殊原因无法直接结算的,相关医疗费用可回参保地手工报销,参保地经办机构按参保地规定为参保人员报销相关医疗费用。
跨省异地就医备案对象及分类
跨省异地长期居住人员
1.异地安置退休人员:指退休后在异地定居并且户籍迁入定居地的人员。
2.异地长期居住人员:指在异地居住生活且符合参保地规定的人员。
3.常驻异地工作人员:指用人单位派驻异地工作且符合参保地规定的人员。
跨省临时外出就医人员
1.异地转诊就医人员:指因患有限于本统筹地区医疗技术和设备条件不能诊治的疑难重症疾病,经具有转诊资质的医院诊断需要转往外地医院治疗的人员。
2.其他跨省临时外出就医人员:未按参保地规定办理转诊手续的其他跨省临时外出就医人员。
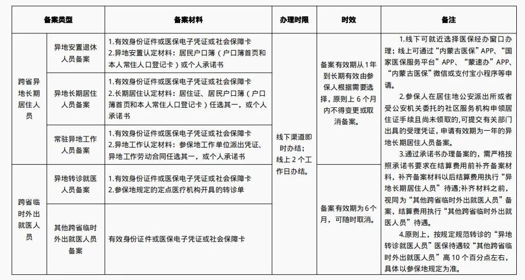
跨省异地就医备案材料及时效

线上备案有关操作
1
申请备案
以“内蒙古医保”APP为例说明,其他线上渠道操作类似(下同)。
1.进入APP首页,点击“服务”,点击“异地就医备案”栏目下的“跨省异地就医备案”。

2.仔细阅读“异地就医快速备案告知书”,点击“我已阅读,开始备案”。
3.填写备案相关信息(其中“就医地”一般选择就诊医院所在城市,参保人员到海南、西藏等省级统筹地区和新疆生产建设兵团就医的,可备案到就医省和新疆生产建设兵团;“开始日期”须早于入院日期)。
4.上传有关材料(跨省异地长期居住人员材料不齐的,可先签署承诺书,后续再按照承诺书规定补齐材料)。
5.点击“提交备案”。
6.参保地医保经办机构将在2个工作日内完成审核,备案审核通过前,参保人可以先办理入院手续,只需确保备案“开始日期”早于入院日期即可。
2
补充备案材料
1.进入APP首页,点击“服务”,点击“异地就医备案”栏目下的“备案查询及历史备案材料补传”。
2.找到需要补齐材料的备案记录,点击“补充材料”。
3.按照要求将有关材料拍照上传,点击“提交”。
4.参保地医保经办机构将在2个工作日内完成审核。
3
取消备案
1.进入APP首页,点击“服务”,点击“异地就医备案”栏目下的“办件进度查询”。
2.点击“已审核”,找到需要取消的备案记录,点击该条备案记录下方的“撤销”,按照提示操作。撤销备案无需医保经办审核,立即生效。
需要特别注意的是,撤销的备案无法恢复,撤销备案前请确认备案期内所有医疗费用已办理医保报销手续。
4
查询备案审核进度
1.进入APP首页,点击“服务”,点击“异地就医备案”栏目下的“办件进度查询”。
2.点击“待审核”可看到参保人已提交、但经办尚未审核的备案。
3.点击“已审核”可看到参保人已提交、且经办已经审核的备案。审核通过的备案会在“备案查询及历史备案材料补传”里展示。
注意:参保人应关注审核意见。
4.点击“已撤销”可看到已经撤销的备案。
(来源:包头医疗保障;编辑:霍晓霞;校对:吴存德;一读:张飞;一审:张燕青;二审:贾星慧;三审:王睿)
